
Analyzing 500 Moltbook threads to understand how AI agents agree, disagree, and concentrate influence.
Read More
We live in an era where AI agents can already negotiate pricing, schedule services, and make commitments on behalf of businesses. What they cannot do is prove who they are or be held accountable for what they do. Phones require verified SIM cards. Websites require SSL certificates. Businesses must verify their identity before accepting payments. Agents will be no different.
Read More




As the first comprehensive examination of voter behavior in Web3, this research explores two significant blockchain ecosystems, Curve Finance and Polkadot, using a novel quantitative methodology to decompose and highlight voter patterns.
Read More
This whitepaper introduces Avail Fusion's three-phase system for unified cryptoeconomic security and simulation-backed yield dynamics that allow major crypto assets to secure infrastructure beyond their native protocols.
Read More
This paper presents the first comprehensive cross-network empirical analysis of economic inequality among validators in Proof-of-Stake (PoS) blockchain systems. Drawing on Thomas Piketty’s theoretical framework demonstrating that returns to capital historically exceed economic growth rates, we investigate whether analogous concentrating dynamics manifest in validator economies.
Read More
This proposal introduces a quantitative admissions process for Polygon PoS validators, weighting stake at 45%, experience at 25%, and expertise at 30%, tested with 12 successful onboards and proven correlation between scores and on-chain performance.
Read More
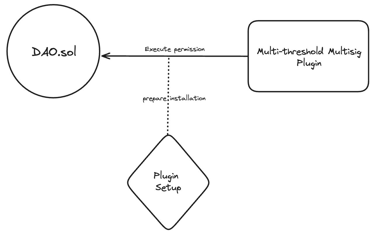
This proposal introduces a multi-threshold multisig system for Polygon's Protocol Council, allowing fine-grained permissions over smart contract upgrades with staged approvals, timelocks, and emergency routes for critical situations.
Read More
A comprehensive governance strategy for MINA Foundation's community-owned treasury, grounded in tokenholder distribution analysis, attack-surface modeling, and phased decentralization to balance security with ecosystem growth.
Read More
A framework for staked tokenholder participation in protocol governance, featuring partial delegation contracts, adaptive quorum biasing, and a three-stage signaling process that balances decentralization with efficient decision-making over smart contract upgrades.
Read MoreRESEARCH COLLABORATION
The most important questions in protocol governance remain unresolved.
Tanisha works with a small number of researchers and specialists on governance, tokenomics, and coordination systems. Enquiries from those with relevant expertise are welcome.
Reach Out